










山東云唐智能科技有限公司生產的果蔬肉類檢測儀,采用手提箱式一體化設計,可快速檢測幾十種項目,包含各種蔬菜水果中有機磷和氨基甲酸酯類農藥殘留,病害肉診斷:肉中組胺、揮發性鹽基氮;各種肉食品中瘦肉精激素類殘留、抗生素、獸藥殘留等現場的定性定量檢測。
該果蔬肉類檢測儀為集成化食品安全快速檢測分析設備,目前已于食藥監局、衛生部門、高教院校、科研院所、農業部門、養殖場、屠宰場、食品肉產品深加工企業及檢驗檢疫部門等單位廣泛使用。
1、操作系統:儀器可在同一檢測界面自動對應相關檢測通道,一次性選擇1-12個樣品名稱,無需退出界面,節省操作時間。并可以對每個通道屬性和樣品信息單獨進行編輯,例如送檢單位、人員,檢測人員等,打印時勾選打印顯示。
2、數據集成系統:設備首頁自動匯總分析檢測數據,包含:周檢測數據、月檢測數據,全部檢測總數量,包含檢測總數,合格數,不合格數,以及相關柱形分析圖,各項檢測數據一目了然,無需電腦查詢,更加快捷直觀。
3、數據庫系統:十幾項數據庫分類管理儀器:包含項目類型、項目數據、檢測數據、歷史記錄、國標信息、曲線信息、采樣信息、檢測信息、受檢信息、復核信息、圖表信息、光源校準信息、打印樣式信息、樣品庫信息等等,數據庫之間互相協調聯動保證數據的真實完整性。同時產品數據庫以及歷史檢測記錄支持一鍵檢索功能。
4、限量規判系統:具有限量查詢、添加物質合規判定系統。檢測出結果后,系統自動調用系統數據庫中相關國標進行比對判定,客觀顯示判定結果是否合格。
5、項目預設系統:儀器具有任務預設模塊,一鍵提前預設,給出方便快捷的新檢測方案,每一個任務分別可以設置不同的樣品、批次、編號、來源、備注、抽樣信息、檢測信息、受檢信息、復核信息等更多信息。樣品送檢時一鍵調取保存信息,并可多次調取,大大提高檢測效率。
6、數據監管系統:同步對接監管平臺,數據可局域網和互聯網數據上傳,檢測結果可直接傳至食品安全監管平臺。進行區域食品安全監管及大數據分析處理與數據統計,監測區域食品安全長短期動態及問題預估、預警。
7.1、全新打印系統:內置全新打印機,新創自定義打印方式,可按需靈活勾選控制:產品合格證(國家農業部標準要求),二維碼,抽樣信息、檢測信息,受檢信息、復核信息、抽樣日期、檢測日期等信息的打印。
7.2、A4紙版本報告打印功能(可選配):設備擁有兩種結果展示方式,可以自動生成A4打印模板和小票打印模板兩種樣式,可通過WiFi及網線等方式鏈接外置打印機可進行打印。
8、供電模式:儀器交直流兩用,直流12V供電,可連接車載電源,配6ah大容量充電鋰電池,電量可實時顯示,方便戶外流動測試。
9、膠體金檢測模塊:采用CMOS成像處理技術及膠體金免疫層析技術,可讀取膠體金卡數據,自動采集、處理分析,將檢測結果顯示,并可根據參考限值自動判斷檢測結果,可檢測常見的獸藥殘留、生物毒素、抗生素、違禁添加物等。
10、探測技術:CMOS成像探測;
11、檢測通道:1個通道;
12、檢測方式:消線法和比色法;
13、顯示模式:陰性或陽性;
14、曲線形式:軌道式掃描方式,顯示金標卡圖像,實時生成、識別CT曲線圖,無需手動調整,完成檢測后自動退出檢測卡。兼容市場上其他金標卡,使用耗材不受限制。
15、儀器具備遠程升級功能,可定向分客戶分儀器更新,開機后自動更新,并可持續性免費更新系統版本,無需像傳統產品返廠更新,節省時間及人力成本并避免了物流運輸返廠升級導致設備損壞的潛在風險。
項目 | 項目分類 |
果蔬中 | 農藥殘留 |
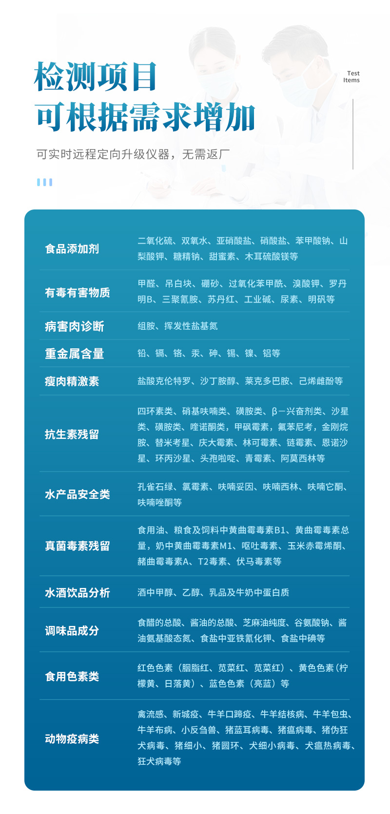
病害肉診斷 | 組胺、揮發性鹽基氮 |
瘦肉精激素(獸藥) | 鹽酸克倫特羅、沙丁胺醇、萊克多巴胺、己烯雌酚等 |
抗生素殘留(獸藥) | 四環素類、硝基呋喃類、磺胺類、β-興奮劑類、沙星類、磺胺類、喹諾酮類,甲砜霉素,氟苯尼考,金剛烷胺、替米考星、慶大霉素、林可霉素、鏈霉素、恩諾沙星、環丙沙星、頭孢啦啶、青霉素、阿莫西林等 |
水產品安全類 | 孔雀石綠、氯霉素、呋喃妥因、呋喃西林、呋喃它酮、呋喃唑酮等 |
蛋類藥物殘留類 | 氯霉素,四環素,磺胺類,喹諾酮類,呋喃西林,呋喃它酮,呋喃妥因,呋喃唑酮,氟苯尼考,阿莫西林、頭孢氨芐、紅霉素、鏈霉素等 |
真菌毒素殘留 | 食用油、糧食及飼料中黃曲霉毒素B1、黃曲霉毒素總量,奶中黃曲霉毒素M1、嘔吐毒素、玉米赤霉烯酮、赭曲霉毒素A、T2毒素、伏馬毒素等 |
動物疫病類 | 禽流感、新城疫、牛羊口蹄疫、牛羊結核病、牛羊包蟲、牛羊布病、小反芻獸、豬藍耳病毒、豬瘟病毒、豬偽狂犬病毒、豬細小、豬圓環、犬細小病毒、犬瘟熱病毒、犬狂犬病毒等 |
1、儀器采用手提箱一體化設計,將分光光度模塊、膠體金檢測模塊、新型農殘檢測模塊、數字化管理模塊、無線通訊模塊高度集成于一體,同時預留升級檢測方法,可遠程進行升級系統。
2、儀器檢測模塊標準化、智能化,檢測項目可隨意自由組合。檢測箱體內置多個標準檢測單元,檢測模塊可以調整配置。
3、顯示屏幕:儀器采用10.1英寸豎向液晶觸摸屏顯,搭配運行安卓智能操作系統,主控芯片采用ARM Cortex-A7,RK3288/4核處理器,主頻1.88Ghz,操作方便,性能更強。
4、檢測通道:≥12通道;采用精密旋轉比色池設計,使用同芯片同光源校準精度,解決不同光源之間的誤差值,更加準確**。(1-12通道間誤差0.1%,***:**202022821055.2)
5、儀器光源:高精度進口四波長冷光源,每個通道均配置 410、520、590、630nm 波長光源,標配**的光路切換裝置,專利光路切換功能可實現64波長,并且所有檢測項目可實現所有通道同時檢測。
6、設備可一鍵校準,自動保存校準數據,自動對比校驗,得到精準光源,采用Android SP存儲數據,光源數據永不丟失,方便每一次使用。
7、通訊接口:配備無線通信模塊、4G(APN)通訊模塊、藍牙傳輸,同時具有雙USB接口以及RJ45網線接口,可以多方式實現數據保存及數據傳輸。
8、存儲方式:支持U盤存儲,標準USB接口,免驅動安裝。檢測結果存儲容量20萬條以上,可生成Excel表格進行拷貝,并具有登錄保護功能。
9、智能化操作系統。
上一個: 食品快檢儀
下一個: 高智能食品微生物綜合分析儀
產品推薦
RECOMMENDED PRODUCTS輸入您的電話后,我們立刻給您回電
掃碼咨詢
為您提供全面檢測解決方案
咨詢熱線:
13371098225